Ribes Meyeri antocianīnu pretnovecošanās ietekme uz nervu cilmes šūnām un novecojošām pelēm 2. daļa
May 23, 2022
Lūdzu sazinietiesoscar.xiao@wecistanche.comlai iegūtu vairāk informācijas
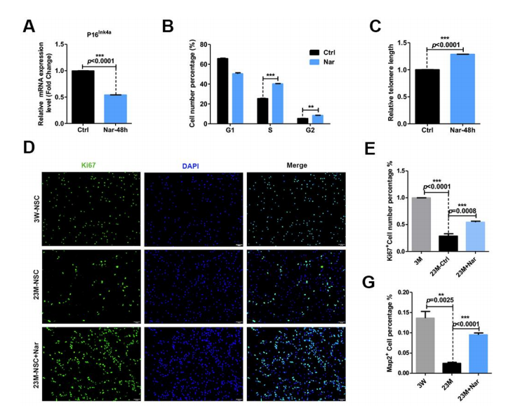
Nar glābj 23M-NSC novecojošos fenotipus
R. Meijera antocianīni ir bagāti ar daudzu veidu flavonoīdiem un bioaktīviem komponentiem [1,3-5]. Lai noteiktu, kuram R. Meijera antocianīnu komponentam ir svarīga loma pretnovecošanās novēršanā, mēs veicām R. metabolomisko analīzi. Meijera antocianīni. Mēs atklājām, ka Nar var būt svarīgs flavonoīdu metabolīts, jo flavonoīdu biosintētiskais ceļš bija ļoti bagātināts ar R. Meyer antocianīniem (1. papildu tabula). Lai noteiktu Nar anti-novecošanās efektu, 23M-NSC un CCK-8 tika izmantotas dažādas koncentrācijas (0, 1,7, 3,4, 6,8, 13,6 un 27,2 ug/mL). izpētīt šūnu dzīvotspēju. Kā parādīts 3. papildu attēlā, 6,8 ug/ml Nar apstrāde palielināja šūnu dzīvotspēju par 150 procentiem. Lai turpinātu pētīt Nar anti-novecošanās efektu, 23M-NSC tika apstrādāti ar Nar, un pēc tam tika noteikti ar novecošanos saistīti indikatori. .hesperidīna lietošana23M-NSC, kas apstrādāti ar 6,8 ug/ml Nar, p16nk4a mRNS ekspresija tika samazināta (3.A attēls). Nar arī pagarināja kultivēto mNSC telomērus un palielināja DNS sintēzi (3B, 3C attēls). Lai sīkāk izpētītu Nar ietekmi uz šūnu proliferāciju, mēs veicām Ki67, kas ir mitotisko šūnu kodola antigēns, kas tiek ekspresēts visā šūnu ciklā, izņemot G0 [19,27], imunofluorescences krāsošanu. Ārstēšana ar Nar pastiprinātu šūnu proliferāciju, ko mēra ar palielinātu Ki67-pozitīvo šūnu skaitu (3D, 3E attēls). Pēc tam mēs arī atklājām NSC diferenciācijas potenciālu neironos. Patiešām, 6,8 ug/ml Nar apstrāde palielināja arī MAP{18}}pozitīvo šūnu skaitu (3F, 3G attēls). Šie rezultāti konsekventi parāda, ka Nar var mainīt 23M-NSC novecošanos.

2. attēls. Ribes Meyer antocianīni uzlabo peles atmiņu un mācīšanās spējas, palielinot nervu cilmes šūnas (NSC). (A) Ir nepieciešams laiks, lai atrastu platformu. (B) Ir nepieciešams laiks, lai pirmo reizi sasniegtu platformu. (C) Vidējais ātrums platformas atrašanai. (D) Nopeldētais attālums pirms platformas atrašanas. (E. F) Ārstēšana ar R.zaudēja impērija cistanchekatrs antocianīns palielināja neirosfēras skaitu un izmēru, salīdzinot ar kontroli. (G) Neirosfēras, kuru izmērs ir 50-100 um, tika palielināts, izmantojot R. Meyer antocianīnu pelēm. Dati tiek parādīti kā trīs neatkarīgu eksperimentu vidējais ± SD. *P<><0.01, and="">0.01,><0.0001 compared="" with="" untreated="" cells."n"="" indicates="" the="" number="" of="" animals="" in="" each="" experimental="">0.0001>


3. attēls. Naringenīna (Nar) ietekme uz peles neironu cilmes šūnu (MNC) novecošanos. (A) p16k4a mRNS ekspresija tika mērīta ar qRT-PCR 23M-NSC ar un bez apstrādes ar 6,8 ug/ml Nar 48 stundas. (B) 23M-NSC šūnu cikla fāzes sadalījums, kas apstrādāts ar Nar 48 stundas, un kontroles šūnas. (C) 23M-NSC relatīvais telomēra garums ievērojami palielinājās, ārstējot ar Nar, (D) ar Nar apstrādāto muskuļu imunofluorescences Ki67 krāsošanu 48 stundas ar DAPI kodola marķējumu, (E) (D), (F) reprezentatīvs kvantitatīvais noteikšana. kultivēto mNSC MAP2 un GFAP imūnfluorescences krāsošanas lauki pēc kontroles un Nar apstrādes. (G) (F) kvantitatīva noteikšana. Dati tiek parādīti kā trīs neatkarīgu eksperimentu vidējais ± SD. *P<>< 0.01,="" and="">< 0.0001="" compared="" with="" untreated="">

Lūdzu, noklikšķiniet šeit, lai uzzinātu vairāk
Nar uzlabo atmiņu un izziņu novecojošām pelēm
Kognitīvie līmeņi samazinās līdz ar novecošanu, un pretnovecošanās ārstēšana var uzlabot kognitīvo līmeni [11, 28]. Lai pārbaudītu Nar pretnovecošanās iedarbību in Vivo, mēs injicējām 20 mg/kg Nar novecojošām C57BL/6 pelēm (12 mēnešus vecas) caur astes vēnu. MWM tests tika izmantots, lai pārbaudītu peļu telpisko atmiņu un kognitīvās spējas.mikronizēta attīrīta flavonoīdu frakcija 1000 mg lietojumi5 dienu atkārtotas apmācības laikā laiks, kas ar Nar ārstētām novecojošām pelēm bija nepieciešams platformas atrašanai, pakāpeniski samazinājās, salīdzinot ar kontroles grupu (4.A attēls). Testa rezultāti atklāja, ka laiks, kas nepieciešams, lai pirmo reizi sasniegtu platformu, tika samazināts (4.B attēls), savukārt laiks, kas pavadīts platformas zonā, tika palielināts (4. C attēls). Turklāt ar Nar apstrādātas novecojošas peles platformas zonā tika novērotas biežāk nekā kontroles grupa (attēls 4D). Kopā šie rezultāti liecina, ka Nar var uzlabot telpisko atmiņu un kognitīvās spējas novecojošām pelēm.
Ar Nar apstrādātu asiņu RNS sekvencēšanas analīze no novecojošām pelēm
Lai izpētītu Nar specifiskos pretnovecošanās mehānismus, mēs analizējām ar Nar apstrādāto asiņu gēnu ekspresijas profilu no novecojošām pelēm, izmantojot RNS sekvencēšanu (RNA-seq). Rezultāti atklāja 1961 diferencēti izteiktu gēnu (DEG). Parasti Nar pazemināja gēnu ekspresiju, un tikai neliels skaits gēnu tika regulēti augstāk, salīdzinot ar neapstrādāto kontroles grupu (5.A, 5.B attēls). Turklāt tika pazemināti svarīgi ar novecošanu saistītie signalizācijas ceļa gēni, īpaši tie, kas atrodas TNF signālu ceļā (5.C attēls).oteflavonoīdsŠie rezultāti liecina, ka Nar ietekmē TNF signālu ceļu, tādējādi būtiski ietekmējot TNF-a darbību, kas ir iesaistīta ar novecošanu saistītos kognitīvos traucējumos [29, 30]. Tāpēc mēs pārbaudījām TNF līmeni peļu plazmā. Rezultāti no d imūnsorbcijas testiem (ELISA) saistīti ar enzīmu

4. attēls. Naringenīns (Nar) uzlabo atmiņu un mācīšanās spējas novecojošām pelēm. (A) Ar Nar ārstētām novecojošām pelēm bēgšanas latentums bija īsāks, salīdzinot ar kontroles grupu. (B) Laiks, kas vajadzīgs, lai pirmo reizi sasniegtu platformu, bija īsāks ar Nar ārstētām novecojošām pelēm nekā kontroles grupā. (C) Perona zonā pavadītais laiks. (D) Novērošanas biežums platformas zonā ar Nar ārstētām novecojošām pelēm, salīdzinot ar kontroles grupu. Dati ir parādīti kā trīs neatkarīgu eksperimentu vidējais ±SD.*P<>< 0.01,=""><0.0001 compared="" with="" the="" control="" group."n"="" indicates="" the="" number="" of="" animals="" used="" for="" each="" experimental="" group.="" revealed="" that="" nar="" treatment="" led="" to="" the="" downregulation="" of="" plasma="" tnf-a="" levels="" (figure="" 5d).="" we="" also="" examined="" pl6ink4agene="" expression="" in="" the="" hippocampus="" of="" mice="" and="" demonstrated="" that="" nar="" treatment="" downregulates="" pl6ink4amrna="" expression(figure="">0.0001>

Cistanche var novērst novecošanos
DISKUSIJA
Novecošana ir saistīta ar paaugstinātu izziņas pasliktināšanās risku, kā arī mācīšanās un atmiņas spēju zudumu [22,23]. Neironu zudums un traucēta neiroģenēze ir cieši saistīti ar ar vecumu saistītu smadzeņu disfunkciju [11-13]. Tādējādi neironu skaita palielināšanai un neiroģenēzes uzlabošanai ir izšķiroša nozīme pretnovecošanās ārstēšanā. Ar flavonoīdiem un citām bioaktīvām vielām bagātam augam R. Meijeram [1, 3-6] ir daudzas funkcijas, kas vēl nav aprakstītas. Šajā pētījumā R. Meyer antocianīni veicināja NSC proliferāciju un palielināja neirosfēru veidošanos ar vienādu morfoloģiju. Ārstēšana ar R. Meyer antocianīnu uzlaboja arī šūnu novecošanās fenotipu, samazinot ROS līmeni un ar novecošanos saistīto P16nk4 gēna ekspresiju, palielinot DNS sintēzes fāzi un pagarinot telomērus.puritāni c vitamīnsTurklāt imunofluorescences krāsošanas rezultāti atklāja, ka R Meyer antocianīni stimulēja neironu veidošanos. Šie rezultāti liecina, ka R. Meyer antocianīniem ir pretnovecošanās iedarbība uz mNSC, un tie var arī tieši veicināt neironu veidošanos in vitro. Turklāt izziņas pasliktināšanās ir cieši saistīta ar novecošanos [22, 23]. Mūsu MWM rezultāti parādīja, ka R. Meyer antocianīnu intragastrālā ievadīšana uzlaboja telpisko atmiņu un mācīšanās spējas novecojošām pelēm, kā arī palielināja

Figure 5. Tumor necrosis factor(TNF)-a plays an essential role in naringenin (Nar)-mediated anti-aging effects. (A) Summary of gene expressions in mouse blood, as determined by RNA-seq. (B)Heatmap showing differentially expressed genes (DEGs) in the blood between control and Nar-treated mice. DEGs were identified by a fold change of >2.0 vai<0.5. (c)bar="" graph="" showing="" the="" major="" correlated="" signaling="" pathways.="" (d)="" heatmap="" showing="" degs="" in="" the="" tnf="" signaling="" pathway="" (e)="" plasma="" tnf-a="" levels="" determined="" by="" enzyme-linked="" immunosorbent="" assay.="" (e)="" p16hka="" gene="" expression="" levels,="" as="" determined="" by="" qrt-pcr.="" data="" are="" presented="" as="" the="" mean="" ±="" sd="" of="" three="" independent="">0.5.><><><0.0001 compared="" with="" the="" control="" group.="" nsc="" and="" neuronal="" numbers="" in="" the="" hippocampus="" of="" aging="" mice.="" these="" results="" suggest="" that="" r.="" meyer="" anthocyanins="" may="" enhance="" cognitive="" function="" by="" increasing="" nsc="" proliferation="" and="">0.0001>
Metabolisma analīzes izmantošana R. Meyer antocianīnu specifiskā sastāva izpētei atklāja, ka Nar var būt svarīgs flavonoīdu metabolīts. Iepriekš tika ziņots, ka Nar uzlabo miokarda šūnu novecošanos [31], uzlabo zarnu trakta vielmaiņas spēju [32] un iedarbojas ar pretiekaisuma [33] un pretvēža [34] iedarbību. Tomēr Nar ietekme uz NSC novecošanas laikā joprojām nav zināma. Lai izpētītu R. Meyer antocianīnu pretnovecošanās iedarbību, mēs veicām turpmākus pētījumus, izmantojot Nar. Ārstēšana ar 6,8 ug/ml Nar palielināja šūnu dzīvotspēju, samazināja P16ink4a gēna ekspresiju, pagarināja telomērus un veicināja NSC diferenciāciju neironos in vitro. Lai vēl vairāk novērtētu Nar ietekmi uz šūnu proliferāciju, mēs veicām imunofluorescences pētījumus. Rezultāti liecināja, ka ārstēšana ar Nar palielināja gan Ki67-pozitīvo šūnu skaitu, gan MAP{12}}pozitīvo šūnu īpatsvaru, kas liecina, ka Nar var veicināt neiroģenēzi. Turklāt Nar ietekme uz mācīšanos un atmiņu tika novērtēta arī novecojošām pelēm. MWM testa rezultāti konsekventi parādīja, ka ārstēšana ar Nar uzlabo telpisko izkliedēšanu novecojošām pelēm. Interesanti, ka RNS-seq analīze atklāja, ka Nar var ietekmēt novecošanos, izmantojot TNF signālu ceļu, īpaši samazinot TNF-a ekspresiju novecojošu peļu asinīs. ELISA testi arī norādīja, ka ārstēšana ar Nar samazināja TNF-a līmeni plazmā, salīdzinot ar kontroles novecojošām pelēm. TNF-a ir galvenais faktors TNF signālu ceļā un ir cieši saistīts ar kognitīvo novecošanos. Tās funkcijas ietver patoloģisku izmaiņu veicināšanu hipokampu sinapsēs [29] un prekursoru šūnu proliferācijas kavēšanu [35]. Izmainīts TNF līmenis ir saistīts ar kognitīviem traucējumiem depresijas, šizofrēnijas, bipolāru traucējumu un Alcheimera slimības gadījumā [30, 36, 37]. Konkrētāk, pacientiem ar Alcheimera slimību TNF-a tiek paaugstināts regulējums [38].
Rezumējot, mūsu pētījums parāda, ka R. Meyer antocianīni uzlabo novecošanās ietekmi NSC caur Nar, kas samazina TNF-a līmeni in vivo un uzlabo izziņu novecojošām pelēm. Kopumā mūsu atklājumi nodrošina jaunu stratēģiju klīniskās ārstēšanas attīstībai, kuras mērķis ir labāk realizēt R.Meyer antocianīnu ārstniecisko vērtību.

MATERIĀLI UN METODES
Eksperimentālie dzīvnieki
Šo pētījumu apstiprināja Tongji Universitātes Dzīvnieku aprūpes komiteja, un tas tika veikts saskaņā ar institucionālajām vadlīnijām. R. Meijera antocianīni tika ievadīti intragastrāli 2 mēnešus 12-mēnešus vecām pelēm, kurām bija C57BL/6 fons. Nar tika injicēts astes vēnā 1-mēnesi līdz 12- mēnesi vecām pelēm, kas tika uzturētas uz C57BL/6 fona. Kontroles pelēm tika ievadīts tāds pats daudzums fosfātu buferšķīduma (PBS).
R. Meyer antocianīnu un Nar sagatavošana
R. Meiera augļi (500 g) tika homogenizēti, izmantojot audu homogenizatoru, un suspendēti 1 l metanolā, kas satur 0,1 procentu sālsskābes. Ultraskaņas ekstrakcija tika veikta trīs reizes 30 minūtes istabas temperatūrā. Ekstrakti tika apvienoti, un metanols tika koncentrēts pazeminātā spiedienā, lai iegūtu R Meyer ekstraktus. Ekstrakts tika tālāk attīrīts ar AB-8 makroporainiem sveķiem, lai palielinātu antocianīna saturu.
Naringenīns (C15H1205; MW: 272,25; tīrība: lielāka vai vienāda ar 98 procentiem; HPLC pakāpe) tika iegādāts no Chengdu Push Biotechnology Co. Ltd. (Sičuaņa, Ķīna) un uzglabāts 2 grādu temperatūrā {{6 }} grādu sausā vidē bez gaismas. Izejas šķīduma koncentrācija bija 100 mM dimetilsulfoksīdā (DMSO). Galīgā DMSO koncentrācija barotnē nepārsniedza 0,1 procentu.

Neirosfēras un diferenciācijas testi
NSC tika iegūti no peles SVZ. Peles tika nogalinātas pēc anestēzijas, un SVZ tika rūpīgi sadalīts un sadalīts atsevišķās šūnās ar 0,4 U/mL papaīna (Imogen, Aleksandrija, VA, ASV; Cat Nr.: LS003126). NSC tika izklāti 10 cm trauciņos, kas satur 10 ml NSC Basal Medium ar 10 ng/ml EGF (PeproTech, Cranbury, NJ, ASV; Cat Nr.: AF-100-15) un 10 ng/ml FGF (PeproTech, Cranbury, NJ) , ASV; Cat Nr.:AF-100-18B). Neirosfēras tika pasētas ik pēc 5 dienām. NSC no tikko atdalītām pasāžas{10}} neirosfērām tika iesētas uz laminīna (Gibco, Gaithersburg, MD, ASV; Cat Nr.: 23017015) un poli-L-ornitīna hidrobromīda (Poly-L; Sigma Aldrich, St Louis, MO, ASV) ; Cat Nr.: P3655) pārklāti stikla priekšmetstikliņi NSCBasalMedium bez diferenciācijas piedevām. Diferencētās šūnas tika imūnkrāsotas pret Tu1 (beta-tubulīns II; Thermo Fisher Scientific, Waltham, MA, ASV; kat. Nr.: 480011), MAP2 (Thermo Fisher Scientific, Cat Nr.: MA5-12826) un glia fibrilāra skābo proteīnu. (GFAP; Thermo Fisher Scientific, kat. Nr. PA5-16291), un pēc tam iekrāsoja ar 4'6-diamidino-2-fenilindolu (DAPI; Thermo Fisher Scientific, kat. Nr.: D1306). Priekšmetstikliņi tika pārbaudīti, izmantojot Olympus BX53 mikroskopu (Olympus, Madison, WI, ASV). TuJ1- un MAP2-pozitīvo šūnu kvantitatīvā noteikšana tika veikta, saskaitot iezīmētās šūnas no trīs neatkarīgiem eksperimentiem. Statistiskā analīze tika veikta, izmantojot nesapārotu t-testu.
Šis raksts ir izvilkts no vietnes www.aging-us.com AGING 2020, Vol. 12, Nr.17
